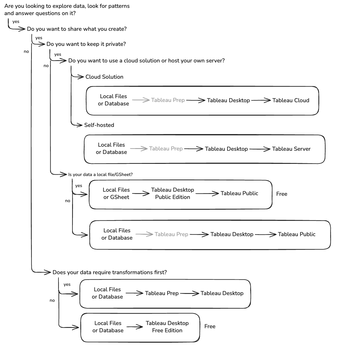
Once upon a time, Tableau meant something clear, a tool to visualise and explore data. Since then, things have changed and we have many different Tableau tools and applications. What we knew as Tableau, is called Tableau Desktop. This is the application that let’s you build visualisations and dashboards within workbooks. You can share those workbooks on Tableau Public, Tableau Server and Tableau Cloud. You can prepare data before it get’s to Tableau Desktop using Tableau Prep and you can even use Tableau completely for free with Tableau Desktop Public Edition and the new Tableau Desktop Free Edition.
So how do you nativate all of this? Which tools are relevant to you?

Tableau Prep left in grey there to indicate it could be used in this scenario if needed. You’ll see it ommitted for scenarios using the free versions of Tableau Desktop as someone with Tableau Prep will very likely have access to Tableau Desktop (paid).
This is just one way to look at it and all of these products of course have further limitations and features, but I think this is the core of it.
Now I just need to extend it to include Tableau Next, Tableau Pulse, Tableau Reader, Tableau Prep Conductor, Tableau Mobile, Tableau Agent, Tableau Catalog, Tableau Cloud Manager, Tableau Bridge, Tableau Exchange and what on earth is Tableau+
Written on March 25th, 2026 by Chris Meardon